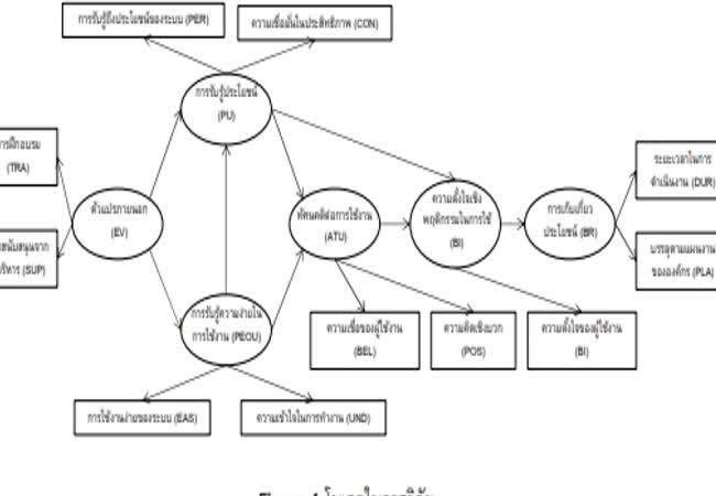
โมเดลความสัมพันธ์เชิงสาเหตุการเก็บเกี่ยวประโยชน์จากระบบสารสนเทศของวิสาหกิจไทย เจ้าของผลงาน : มธุรส ผ่านเมือง คำสำคัญ : โมเดลความสัมพันธ์เชิงสาเหตุ, การเก็บเกี่ยวประโยชน์จากระบบสารสนเทศ, การยอมรับเทคโนโลยีสารสนเทศ, ระบบสารสนเทศ, รัฐวิสาหกิจ วันที่เผยแพร่ : 3 กรกฎาคม 2562