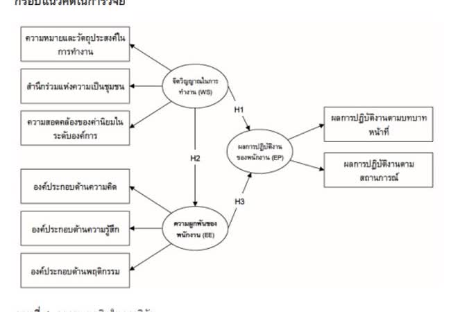
อิทธิพลของจิตวิญญาณในการทำงาน และความผูกพันของพนักงาน ที่มีต่อผลการปฏิบัติงานของพนักงาน ในอุตสาหกรรมผลิตชิ้นส่วนอิเล็กทรอนิกส์ ในเขตนิคมอุตสาหกรรมแหลมฉบัง จังหวัดชลบุรี เจ้าของผลงาน : จิรกฤต จินดาสวัสดิ์ คำสำคัญ : จิตวิญญาณในการทำงาน, ความผูกพันของพนักงาน, ผลการปฏิบัติงานของพนักงาน วันที่เผยแพร่ : 14 พฤศจิกายน 2562