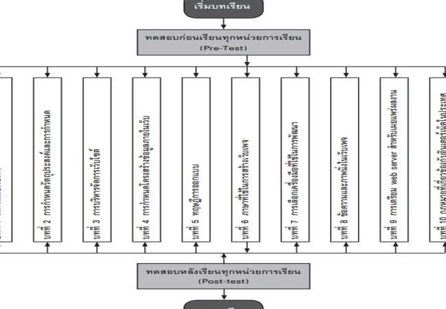
การพัฒนาบทเรียนคอมพิวเตอร์การสอน แบบซ่อมเสริมบนระบบปฏิบัติการแอนดรอยด์ : การออกแบบสื่อปฏิสัมพันธ์บนเว็บเพจ เจ้าของผลงาน : ฐะณุพงศ์ ศรีกาฬสินธุ์ คำสำคัญ : การพัฒนาบทเรียนคอมพิวเตอร์, สื่อปฏิสัมพันธ์บนเว็บเพจ วันที่เผยแพร่ : 25 พฤษภาคม 2563