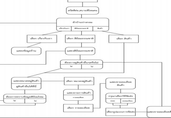
การพัฒนาระบบสนับสนุนการตลาดออนไลน์โดยใช้เนื้อหาดิจิทัล กรณีศึกษากลุ่มผ้าทอย้อมสีธรรมชาติบ้านปางกอม อ.สองแคว จ.น่าน เจ้าของผลงาน : นงนุช เกตุ้ย คำสำคัญ : แชทบอท, เนื้อหาดิจิทัล, ตลาดออนไลน์, ผ้าย้อมสีธรรมชาติ วันที่เผยแพร่ : 5 มิถุนายน 2563